信息显示,2025年11月17日融资净买入101.07万元;融资余额14.31亿元,较前一日增加0.07%。 融资方...
保荐机构国投证券股份有限公司(简称国投证券)保荐代表人陈毅浩,唐斌、会计师事务所天健会...
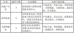
涨跌停板数据,不仅是反映板块和个股强弱的重要指标,更是体现市场情绪与资金流向的重要...
贯彻落实中央金融工作会议精神以及福建省委金融工作会议的重要部署,全方位宣传展示金融...
中新网11月17日电 据财政部网站消息,财政部拟第二次续发行2025年记账式附息(十八期)国债。就...
表示,科学看待金融总量指标,实体经济融资需求相对平稳。因实体经济融资渠道多元化,单...
人民网北京11月17日电 (记者杜燕飞)国家外汇管理局17日公布2025年10月银行结售汇和银行代客...
中新网11月17日电 据国家外汇管理局微信公众号消息,日前,国家外汇管理局公布了2025年10月银...
中国经济网北京11月17日讯 迈赫股份(301199.SZ)昨晚发布关于公司控股股东、实际控制人、董事长...
公告,大股东新疆尔自治区国有资产投资经营有限责任公司(简称新疆国司)因自身资金需求...
等了40年!阿汤哥「首座小金人」夺奥斯卡终身成就奖感动喊:电影是我生命 继杨颖、叶珂之...
不仅在制鞋业,在很多其他劳动密集型为主、技术密集型环节为辅的产业,像电子制造、纺织...
十年国债ETF(511260)跟踪上证10年期国债指数,选取剩余期限7到10年且在上交所挂牌的国债作为...
上午给的4064多,稍微激进了点,扫损了,短期较弱,后续的线去顺势空,注意风险,以上建议...
一张图看直盘支撑阻力:美元+欧系日系+商品货币+新兴货币,更新于2025/11/17周一14:15,具体美...