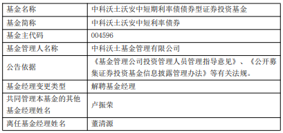
董清源离任中科沃土沃安中短利率债中科沃土沃
中国经济网北京6月26日讯 今日,中科沃土基金公告,董清源离任中科沃土沃安中短利率债券、中科沃土沃嘉混合。
董清源曾任北京康思资本管理有限公司投资经理、投资总监、副总经理,首建投信和(北京)资产管理有限公司常务副总经理。2022年4月29日起担任中科沃土基金经理。
中科沃土沃安中短利率债券A成立于2018年8月22日,C成立于2019年3月18日,截至2025年6月25日,其今年来收益率为0.45%、0.32%,成立来收益率为50.02%、18.43%,累计净值为1.4506元、1.2537元。


免责声明:中国网财经转载此文目的在于传递更多信息,不代表本网的观点和立场。文章内容仅供参考,不构成投资建议。投资者据此操作,风险自担。
中国网是国务院新闻办公室领导,中国外文出版发行事业局管理的国家重点新闻网站。本网通过10个语种11个文版,24小时对外发布信息,是中国进行国际传播、信息交流的重要窗口。

